人口管理评估_人口普查

发布日期:2021-03-24    类别:热点图片

三、销售人员的业绩评估_ 销售人员的绩效评估是指企业对销售人员在一定时期内推销工作状况的评定与估价,目的主要在于分析销售人员推销工作及业务的效果,从中探索规律,总结经验教训,以便进一步改进和制定新的推销计划,进行科学决策.

人口管理评估_人口普查

jpg,273x510,17663b

房地产评估管理系统 人员档案

人口管理评估_人口普查

jpeg,673x1080,79594b

*说明:_ 1.依据《食品安全法》《餐饮服务食品安全操作规范》《重大活动食品安全监督管理办法(试行)》等法律法规制定《深圳市重大活动餐饮服务供餐单位现场评估表》,评估总分值为200分,评估内容包括证照管理、机构管理、人员管理等20大项、88项条款.

人口管理评估_人口普查

jpg,1782x1024,219750b

行政管理类 人员 评估 导向表 行政管理类人员 人员评估 评估导向表 行政管理类评估 人员导向表 excel 表格

人口管理评估_人口普查

png,509x792,54015b

风险评估的方法_ 1 定性评价_ 定性评价主要是根据经验和直观判断,对评估对象的过程(工艺)、设备、设施、环境、人员和管理等方面进行定性分析的方法.

人口管理评估_人口普查

jpeg,1204x891,192421b

基金管理人绿色投资自评估报告 2020

人口管理评估_人口普查

png,1180x1028,463653b

基金管理人绿色投资自评估报告

人口管理评估_人口普查

jpg,289x554,38654b

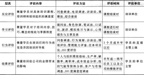
3.设计员工培训评估方案_ 选择培训评估人员;选定培训评估的对象;确定评估层次和内容;选择评估内容和指标;建立培训评估数据库;确定方案及测试工具.

人口管理评估_人口普查

png,295x560,155762b

国企中高层管理人员领导力实践探讨

人口管理评估_人口普查

jpg,357x574,56305b

矩阵式项目管理的绩效评估方法 以某软件测试类公司项目人员绩效考核案例分析

人口管理评估_人口普查

jpeg,905x640,80193b

数据应用——数据驱动智慧管理_ 传输网络部岗位能力模型的建设工作,不仅仅是希望解构技术人员维护技能的评价维度,以直观的方式重塑技术人员岗位技能水平,更是希望通过能力模型的建立,应用于班组运行水平评估、值班力量搭配、专项业务培训、科室绩效管理和人才梯队培养

人口管理评估_人口普查

jpeg,300x553,19888b

此外,招股书还披露,董事、监事、高级管理人员的薪酬标准按照《董事、监事、高级管理人员薪酬管理制度》的相关规定进行评定,其中独立董事薪酬实行独立董事津贴制,独立董事津贴为每年_ 万元人民币(税前),每月平均发放.

人口管理评估_人口普查

png,264x550,22355b

2.3.3远程操作_ 电力监控系统的远程操作包括远程监视、远程通信、远程调控等环节,实现了电力系统的远程控制,使工作人员可以远程对电流、电压等信息进行观测,对系统故障进行分析,对保护装置的状态进行评估,更便于工作人员在远程对隔离开关等设备进行操作,大大减

人口管理评估_人口普查

jpeg,353x637,36156b

华博咨询 管理人员年终绩效评估的硬伤与疗法

人口管理评估_人口普查

jpeg,458x532,28019b

管理人员表现评估报告 中英文版

人口管理评估_人口普查

jpeg,368x500,18588b

360度评估\"工具不仅在医院管理人员评估中适用,在医务人员的评估中也非常适用.

人口管理评估_人口普查

jpg,240x320,18899b

管理人员表现&贡献评估表格式_ 优秀ppt_ 中层管理人员培训ppt_ :这是一个关于中层管理人员培训ppt,主要介绍了新中层的思维革命、新中层的职业素养、新中层如何锻造高效的执行力、新中层如何打造高绩效的企业团队等内容.

人口管理评估_人口普查

jpeg,720x492,56683b

管理人员表现评估报告 中英文版

人口管理评估_人口普查

jpeg,327x500,32392b

中金 如何筛选基金管理人

人口管理评估_人口普查

jpg,499x404,135510b

诺信将在库存场地、监管人员、保险保障、价值评估、风险控制、财务控制和管理等各个环节加强运营管理的力度.

人口管理评估_人口普查

相关文章